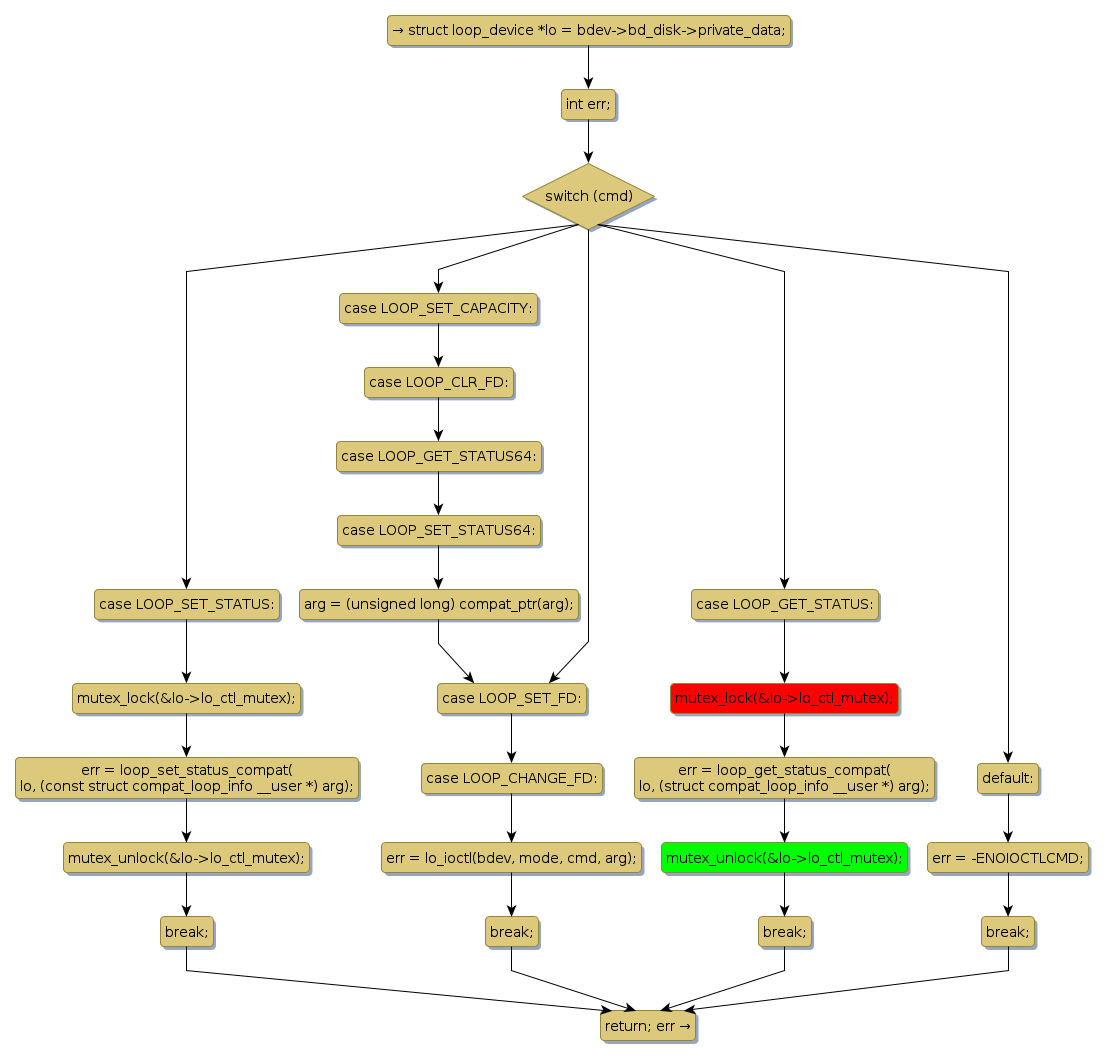
Instance Verification Kit (IVK)
mutex lock @ [38277+30+/linux-3.19-rc1/drivers/block/loop.c]
Instance Signature: lo_ctl_mutex
|
The Matching Pair Graph:
|
|
Function Name
|
Control Flow Graph (CFG)
|
Events Flow Graph (EFG)
|
Source Correspondence
|
|
lo_compat_ioctl
|
|
|
[37883+15+/linux-3.19-rc1/drivers/block/loop.c]
|